Instance Verification Kit (IVK)
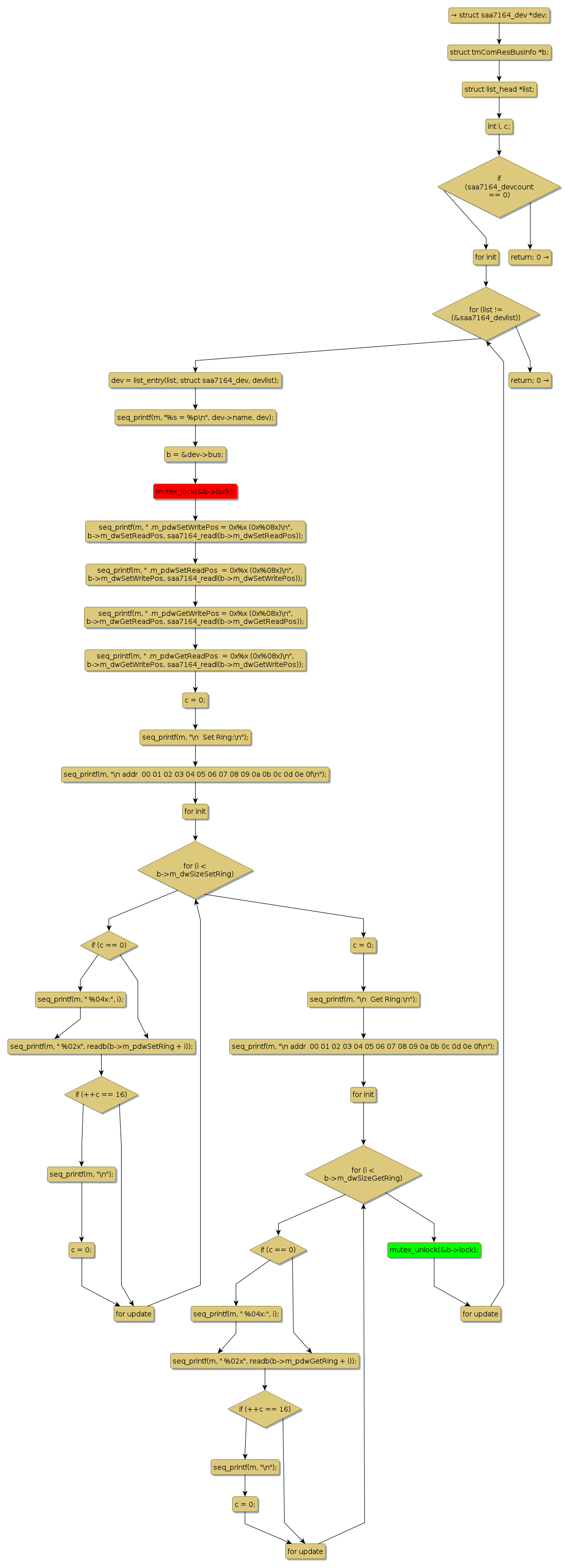
mutex lock @ [30095+21+/linux-3.19-rc1/drivers/media/pci/saa7164/saa7164-core.c]
Instance Signature: lock
|
The Matching Pair Graph:
|
|
Function Name
|
Control Flow Graph (CFG)
|
Events Flow Graph (EFG)
|
Source Correspondence
|
|
saa7164_proc_show
|
|
|
[29709+17+/linux-3.19-rc1/drivers/media/pci/saa7164/saa7164-core.c]
|